2023上半年中国房地产企业品牌传播力TOP100
2023上半年中国房地产企业品牌传播力TOP100
榜单数据说明
本榜单由克而瑞研究中心独家发布,测评研究对象为所有房地产开发企业。通过发布房企“品牌传播力”榜单,我们能够科学地评价和度量不同规模的房企品牌形象塑造、宣传推广策略、公共关系维护等能力,以及运营带来的品牌传播力,帮助房企找准合适的品牌定位和发展方向 。
为保证数据的客观性、准确性和真实性,榜单各项指标由客观量化指标和主观评判指标共同构成,以保证客观准确性和主观真实性。客观量化指标主要来自企业公布、CRIC、中国房地产测评中心等,主观评判指标则是通过对房地产业内人士、投资者、券商、媒体、业主等的访谈调研,和公开资料的深度剖析等途径为指标赋值。
品牌传播力榜单指标评价体系共包含四个一级指标,包括媒体推广、产品推广、曝光度、投资者关系,以及多个二级指标。另外,在指标体系之外,我们设置了加分项(比如重大事件营销等)和减分项(特定负面事件的影响)。
榜单解读
2023年上半年,房企品宣关键词依然集中在品质、交付、购房优惠等,增强对产品颜值、用材以及工艺细节的展示,并借助抖音、微信视频号等品宣,整体而言,重颜值、注重体验感、高频率类“快消品式”营销正逐步兴起。
热点事件上,碧桂园、万科等人事及组织架构调整关注度高,部分有退市危机的企业开始了保壳计划等事件引发行业热议。龙湖集团、合景泰富新品全球直播发布曝光率高。
品牌传播力排名方面,万科地产、碧桂园、龙湖集团位列前三,华润置地、保利发展紧随其后。
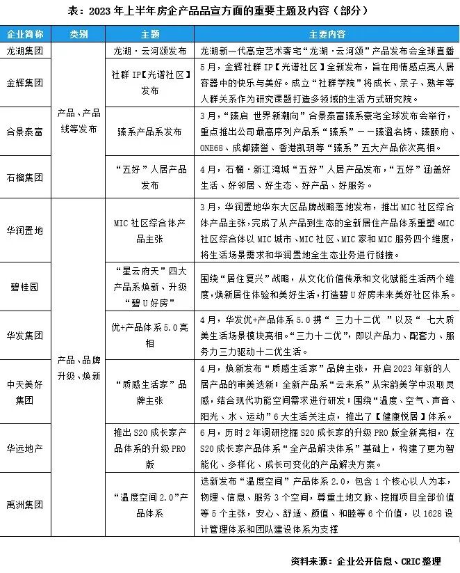
产品力进阶关键词更新”交付“热度不减
2023上半年行业仍处在深度调整期,行稳致远成为共识,产品“内卷”之下,优质房企孜孜以求坚持创新与变革,以期通过产品力穿越周期。在品牌宣传阵地,除了通过产品、产品系、服务或者品牌焕新/全新发布能够快速积聚关注度,直接提升企业的品牌力之外;关于产品力的内容也不断迭新,一方面“保交付”仍然是房企输出产品力及公信力的重要方面,另一方面随着“优居”时代的到来,艺术、科技、人文等渐成产品力升级创新中的高频词汇。
房企以全新/焕新发布产品及产品系提振品牌力。企业酝酿已久的发布会通常具有较高的行业影响力,上半年行业不少TOP级房企发布全新及焕新的产品或者产品系。龙湖新产品高定艺术宅邸“龙湖·云河颂”发布会全球直播,合景泰富最高序列产品系“臻系”全球发布:碧桂园2023产品系焕新上线,提出“居住复兴”战略,沉淀“星云府天”四大产品系,并全面升级“碧U好房”未来美好社区体系;华发优+产品体系5.0携“三力十二优”以及“七大质美生活场景”模块亮相,渗透生活的各种场景。
“交付”依然是房企品牌宣传口热词。今年以来,在行业并未完成筑底的情况下,保交付仍旧是企业奋力相守的生命线,年初2022年年度交付成绩单成为房企竞相发表的内容。而许多房企更是将“交付”列为常规品宣栏口,定期不定期发布交付进程或者月度、季度的交付成绩单。如融创中国的“归心交付”记录每一个项目的交付进程,以交付实景体现品牌实力,仅上半年该系列微信内容共推出43篇,占企业官微内容近1/3。另有旭辉集团推出“旭辉交付周记通过实景展现近期交付项目亮点;绿城中国的“美好心交付”、华润置地的“润心交付”、中南置地的“美好交付”均已成为企业官微固定栏目。
艺术、科技、人文成为产品升级语境中的高频词汇。人居改善时代的到来,住房不仅仅是物理的容身之处,更被期待富有精神、情感、人文关怀等价值。碧桂园2023年的产品升级战略就是以文化为切入点,邀请到建筑学者、历史文化学者等通过直播围绕“居住复兴”解读文化与生活、生活与居住的关系;中天美好集团全新产品系“云来系”则从宋韵美学中汲取灵感,结合现代功能空间需求进行研发。而万科在上半年完成与微软Azure OpenAI合作落地,在客户反馈分析平台搭载GPT-3,帮助万科更早发现产品缺陷,提升为客户打造好产品的能力。
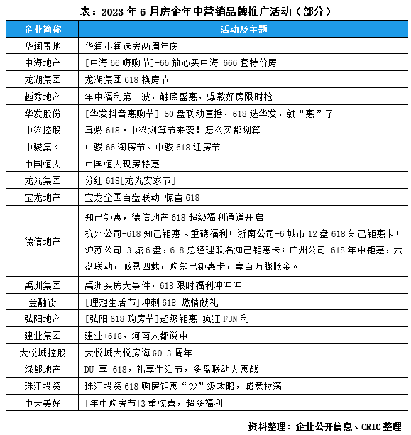
618购房节推广热度高房企年中积极营销冲刺业绩
时到年中借由“司庆”、“618”等活动节点发力,整体六月房企的营销活动热度空前,在营销手段方面也是特价房、团购、直播、分销渠道等多样手段齐出。不论从重点监测房企的营销地域范围以及折扣力度都有明显发力迹象,鲜有营销活动的仁恒置地也选择下场,苏州仁恒在6月推出“618磁力购FUN节”,助力年中业绩。
以区域、项目自主举行的营销活动显著增加,且活动侧重点颇具区域特色,如金地在佛山、惠深等地的营销多以现房营销为主,而在华东的营销则以特价房、老带新、少量折扣优惠为主的造节营销,并辅以高频率的社群营销。即便在集团、区域营销活动中,“一项一策”越来越普遍,如华润置地“小润选房两周年庆”以及中海“司庆66海购节”均为集团营销活动,但活动方式、折扣优惠等方面的决策由各大区负责。
房企现房营销逐渐趋于常态,且针对性去化是另一大亮点。今年上半年房企通过节日营销、造节营销积极造势,除“新春置业”、“返乡置业”、“春季置业”、“五一”、“618”等常用营销标语外,“现房/准现房”也成为高频营销词汇,现房营销已然常态化。不仅如此,对于住宅类、商业类、车库类的现房,房企举办不同类别的现房节“去库存”。
与此同时,直播卖房已经成为房企获客的常规手段之一,部分企业在一季度的时候已经实现直播常态化,远洋、越秀、万科等企业在区域号上,已经形成较为常规化的直播IP,每周在区域号上都有固播时间,助力项目的推广及获客。
到了二季度,配合密集的营销节点,直播活动的频次更多,范围也更广。主要在于二季度企业在多个营销节点举办了丰富的促销活动,直播发展到当前也成为企业营销节点的发声以及获客的重要补充。譬如“五一”、“520”、“母亲节”、“618”、企业司庆等活动节点中,企业扎堆举行直播活动,以区域号为主阵地,伴有营销人员的个人号形成直播阵地进行宣传。如中国金茂的多个区域举行了区域联播活动,形成较大的声量,其北京区域在五一及618节日互动期间,以区域为整体操盘,在售的5大项目举行联播,每天10点至21点不间断直播形成轰炸,并给出直播独家优惠+特惠房源+惊喜福利+缤纷好礼。
值得注意的是,房企当前对直播的重视程度持续提升,从顶层设计上完善直播的体系架构,推动获客及转化。如华发股份在2023年积极推动顶层设计的架构搭建,涵盖搭建抖音矩阵、建立直播SOP以及整合多平台资源三大环节。抖音矩阵上,华发股份构建官方品牌账号和销售个人IP账号两大体系,以分别推动品牌影响力提升和提高销售获客能力。
从颜值到品质,地产”快消品式“宣战打响
随着“颜值经济”爆发及消费者质量关注度提升,房企开始注重产品外立面、社区景观、产品品质等细节宣传,并借助抖音、微信视频号、售房小程序等掀起“快消品式”的品宣之战。
如今年产品宣传方面,比较亮眼的2023龙湖集团新一代高定艺术奢宅“云河颂”,首发之际线上发布全球直播,150+媒体报道、1600万+线上关注。直播中,外立面线条弧度流畅有力,玻璃与铝板、金属线条碰撞出动感韵律,让人从产品中感知到造物精神所点亮的人文光亮。高颜值艺术感外立面、社区规划等细节的呈现,提升了产品曝光量。
在品牌战略制定方面,企业也再次提升了产品品质的高度,3月,华润置地发布“为更好的城市”年度品牌主张,围绕战略定位及业务模式,品质、质量被多次提及。华润置地表示,2023年将持续践行“品质给城市更多改变”的品牌使命,立足“以品质引领城市高质量发展,共创美好城市生活”的品牌定位,通过“以人为本、品质至上、求新创变、长期主义”四大品牌支柱,深度参与城市空间的规划建设。
渠道应用方面,企业注重平台应用及自有主播的培养,如中奥地产近几年的“中奥厂牌之夜”,携手天猫好房打造“天使训练营”,帮助一线置业顾问提升专业素养及直播水准。线上直播之外,中奥顺势筹建MCN机构,发力数字化营销,涌现了一批批数字化营销团队人才。今年5月,中奥地产启动2023营销抖音大赛,数字营销取得了阶段性进展,尤其是618年中购房节期间,各城市公司将数字营销与品牌理念深度结合,收获了良好的直播效果和广泛的边际传播效应。
令人舒服、愉悦的高颜值、高品质产品,其最大的价值在于能够吸引大众的注意力,通过口碑效应等激发更多受众购买意愿。
激烈的市场竞争、大众美感的提升,都促使房企越来越重视产品的颜值及品质,在宣传方面,随着自有渠道如微信视频号、企业小程序等渠道的充分运用,高频率、重颜值、使用愉悦感等“快消品式”房企产品宣传也正增加。
克而瑞研究中心

