服务热线:0357-3677277
欢迎访问临汾市房地产行业协会官方网站!
首页
通知公告
评选文件
广厦奖评选
行业资讯
房产要闻
临汾要闻
政策
市场
金融
公司
土地
观点
产业链
数据研究
市场研究
研究快报
课题研究
会员服务
入会须知
入会流程
会费管理
会员风采
政策法规
国家法律
地方法规
规范性文件
时政要闻
协会之窗
协会资讯
工作之窗
协会简介
联系方式
领导架构
联系我们
首页
>>
行业资讯
>>
政策
行业资讯
房产要闻
临汾要闻
政策
市场
金融
公司
土地
观点
产业链
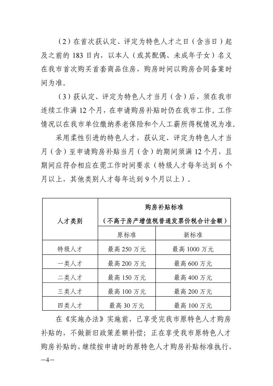
政策
2023年东莞市省级以上人才计划配套服务对象和特色人才住房补贴、生活补助、引进人才奖励、创业贷款贴息申报公告
发布时间:2023-09-13 08:34:42
来源:
东莞市人力资源和社会保障局
上一篇
东莞:特级人才购房补贴从最高250万元提至最高1000万元
吉林省:外省人员在吉林省购房与本省人员享同等优惠政策
下一篇